7月8日晚,上纬新材(688585.SH)公告:成立仅两年多的一级市场明星企业——具身智能机器人企业上海智元新创技术有限公司(以下简称“智元机器人”)拟通过协议转让及要约收购相结合的方式,以21.02亿元取得上纬新材66.99%股份。交易完成后,这将成为首家具身智能企业收购科创板上市公司控制权的案例,也是“并购六条”后又一起一级市场的明星企业控股A股上市公司的案例。
上市公司与收购方情况
上纬新材于2020年9月登陆科创板,主营业务聚焦环保高性能耐腐蚀材料和风电叶片用材料两大核心领域,是复合材料领域的领先者,产品广泛应用风电、半导体、低空经济、轨道交通、机器人等应用场景。
上市公司2024年实现营业收入14.94亿元,净利润为8,766.83万元,分别同比增长6.73%、23.62%;2025年一季度,上市公司实现营业收入3.69亿元,净利润为2,258.34万元,分别同比增长10.65%、24.01%。
作为收购方的智元机器人成立于2023年2月,致力于打造领先的通用具身机器人产品及应用生态,是近年国内具身智能领域最受瞩目的明星企业之一。智元机器人构建了领先的机器人“本体+AI”全栈技术,具备核心零部件自研及整机集成和制造能力,并自主训练具身基座大模型,产品覆盖交互服务、工业智造、商业物流及科研教育等多种商用场景。公司成立至今,已完成多轮一级市场融资,股东包括高瓴、红杉、腾讯、鼎晖投资、比亚迪、BV百度风投、蓝驰创投、京东云计算、北汽产投、尚颀资本等在内的一众顶级投资机构及产业投资人。目前,智元机器人的一级市场估值已超150亿元,是国内人形机器人赛道的头部独角兽企业。
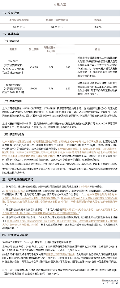
交易方案
本次交易中,智元机器人以上海智元恒岳科技合伙企业(有限合伙)(以下简称“智元恒岳”)、上海致远新创科技设备合伙企业(有限合伙)(以下简称“致远新创合伙”)作为收购主体,上述两个主体系智元机器人及其核心团队共同出资设立的持股平台。以下为公告中披露的收购主体股权结构:

智元恒岳及其一致行动人致远新创合伙拟协议受让上纬新材合计29.99%股份,合计交易对价为9.41亿元,对应上市公司交易市值为31.38亿元,较停牌前一日收盘市值的溢价率为0.00%。同时,上市公司控股股东SWANCOR萨摩亚、STRATEGIC萨摩亚不可撤销地承诺放弃行使其所持有上市公司全部股份的表决权。此外,以协议转让为前提,智元恒岳拟通过部分要约收购的方式进一步增持上市公司的股份,拟要约收购上市公司37.00%股份,要约价格为7.78元/股,其中上市公司控股股东SWANCOR萨摩亚就所持上市公司33.63%股份申报预受要约,即最高要约对价为11.61亿元。以下为交易方案的主要内容:

本次股份转让完成及表决权放弃后,智元恒岳、致远新创合伙合计将持有上市公司29.99%股份,上市公司控股股东将变更为智元恒岳,智元机器人实控人邓泰华将成为上市公司实控人。要约收购完成过户后,智元恒岳、致远新创合伙合计将持有上市公司66.99%股份,进一步巩固上市公司控制权。
根据上市公司公告披露,目前智元恒岳、致远新创合伙的股权结构并未最终成型,后续部分份额将转让给智元机器人核心高管、重要产业方、战略合作方等,即本次采用的是“先锁价再募资”的形式。在股份锁定期的安排上,除了收购主体所持股份法定锁定18个月,智元恒岳、致远新创合伙的合伙人亦需承诺18个月的股份锁定期,上市公司新实控人承诺取得上市公司实控权后36个月内维持实控人的地位。
此外,依据现行并购重组规则,科创板要求发行股份购买资产(重大资产重组)交易中“拟购买资产应当符合科创板定位,所属行业应当与科创板上市公司处于同行业或者上下游,且与科创板上市公司主营业务具有协同效应”,在规则层面科创板对于注入资产与上市公司业务协同性的要求相比于创业板和主板更为严格,因此过去几年就收购非带产业公司的上市板块分布而言,科创板的交易市值与活跃度远低于主板和创业板。以下为“并购六条”以来三起逻辑类似、交易市值在40亿以下的科创板上市公司控制权交易的情况,三起科创板上市公司的平均交易市值18.44亿元、中位数交易市值20.01亿元,都远低于此次上纬新材的交易市值31.38亿元:

“并购六条”以来,已有多家A股上市公司被一级市场的明星企业所收购,目前这些被收购的上市公司都尚未公告资产注入的安排。对一级市场的明星企业来说,收购A股上市公司其实并不必然意味着借壳。一方面融资完全不是问题,另一方面距离IPO尚有时日,那在此时通过收购的方式获得资本运作平台一来可以支持企业发展,二来即使未来融资环境发生变化或者企业发展遇到波折,这家A股上市公司在“富裕”时攒下的家产也可以成为企业过冬的棉袄。
下表为“并购六条”以来一级市场明星企业收购A股上市公司情况:

